2025年10月25日

CV33〜についての仕様を調査

■CV33〜の仕様を調査
自作のファンクションデコーダに、CV33以降の機能を正しく実装しようと考え、
NMRAをベースに各メーカーがどのような構成にしているのか気になったため、少し調べてみました。
CV33以降の機能とは、ファンクションボタンとAUXの対応付け、
およびAUXに対するエフェクト設定を定義するためのコンフィグレーションを指します。


■NMRA
DCCの規格はどのようになっているかNMRAの仕様書を見てみましょう。
NMRA STANDARDS S-9.2.2 によるとCV33-46に、Function FL(f)、FL(r)、F1-F12 の AUX1-14 をどのファンクションが、どのAUXを制御するかを設定できる使用になっています。
1.png
CV36に8をセットすると、F2がAUX4の制御ができるようになります。
CV41に32をセットすると、F7がAUX9の制御ができるようになります。

【NMRAの特徴】
ファンクションに対してAUXを割り当てるタイプ
F0〜F3はAUX1〜7、F4〜F8はAUX4〜11、F9〜F12はAUX7〜14の割り当てができる。
一つのCV設定で最大AUX8出力を組み合わせて出力ができる
光量、エフェクトの設定はNMRAでは定義されていない。

【参考】


■Digitrax
DigitraxはNMRAに寄せてCV33〜が定義されています。
CV43〜46のビットの割り付けが表に記載してあるデコーダ電線色とあっていないのが?でした。
CV49〜でAUXに対するFX効果の設定、FX効果の種類(ライトエフェクト)が設定できます。
2.png
3.png


【Digitraxの特徴】
ファンクションに対してAUXを割り当てるタイプ
CV49〜を使用してそれぞれのAUX出力に対してFX効果の設定が可能
明るさの設定はできない。

【参考】


■ESU
ESUはCV33〜は使用せずに、インデックス付きCVアクセスという設定を採用して、多彩な設定を可能としています。
そのため、LokProgrammerからは簡単に設定が可能ですが、CVから設定すようとするとかなり難しくなっています。
1、CV31:16、CV31:0を設定しAUXに対するライトエフェクトの設定を1つのAUXに対して、CVを7種類設定可能。
259:01 のコロンの後の数字はデフォルトの値を記入しました。
AUX10以降も続きますが割愛しました。
4.png
2、ライトエフェクトの種類、ModeSelect10以降の続きますが割愛
5.png
3、AUXの定義、ライトエフェクトの定義は、CV31:16、CV32:3〜12を設定します。
257、20は、デフォルト値を記入しました。
6.png

例えば
F2にAUX2を割り当てて、通常のライト点灯を割り当てる場合、
Mapping row 4で定義されていますが、CV31:16、CV32:3でCV306:01、
CV31:16、CV32:8でCV305:08 で、F2にAUX2を割り当てています。

【ESUの特徴】
非常に細かな設定が可能になっています。
LokProgrammerから設定するのが前提と思います、
一つのAUXに対してファンクション、エフェクト機能を設定する場合、多くの種類のCV値の設定が必要。

【参考】


■永末システム事務所(NGDCC)
NGDCCはNMRAに寄せてCV33〜が定義されています。
CV112〜から、AUX毎に、明るさ、灯火種別(ライトエフェクト)の設定ができます。
7.png
8.png

【NGDCCの特徴】
少ないCV値でシンプルに設定できるのが特徴
AUXに対してファンクション番号を割り当てるタイプ

【参考】


■SmileDecoder4808 NEXT18
CV33〜は使用せずにCV50〜の設定でファンクションに対応したAUXの設定が可能
9.png

CV117以降も続きますが割愛しました。
10.png

【SmileDecoder4808 NEXT18の特徴】
少ないCV値でシンプルに設定できるのが特徴
ファンクションに対してAUXを割り当てるタイプ

【参考】


■75046 SmileSound Standard R2 MTC21
CV33〜は使用せずにCV175〜の設定でファンクションに対応したAUXの設定が可能
ファンクションに対するAUXの割り当ては、DSSPから設定します。
11.png
12.png

【75046 SmileSound Standard R2 MTC21の特徴】
少ないCV値でシンプルに設定できるのが特徴
詳細設定はCV値では無くDSSPで設定する

【参考】


■MT40
MT40はNMRAに寄せてCV33〜が定義されています。
CV112〜で照度、ライトエフェクトを設定できます。
13.png
14.png

【MT40の特徴】
少ないCV値でシンプルに設定できるのが特徴
AUXに対してファンクション番号を割り当てるタイプ

【参考】


■M1
CV33〜は使用せずに独自のCV設定でAUXに対するファンクションの設定が可能
1,AUXに対するON/OFF ファンクションの定義
1.png
2、通常時、減光時の明度の設定など
2.png
3、AUXに対する減光用ファンクションの設定
3.png

【M1の特徴】
AUXに対してファンクション番号を割り当てるタイプ
減光用に別のファンクションで減光ができる機能が特徴
ファンクションスライドビットという機能を使って8bitで24ファンクションの定義が可能

■まとめ
AUXやファンクション定義の比較を行った結果、メーカーごとに独自の特徴があることがわかった。
NMRA規格に準拠しているメーカーもあれば、独自仕様を採用しているメーカーも見られた。
また、エフェクトに関してはNMRAがCV値を規定していないため、各メーカーで設定方法が異なっていた。
SmallFunctionデコーダ for ATtiny85 については、AUXが1〜4までとなっているため、CV33以降で設定するMT40タイプを採用するのが良さそうだ。

posted by あやの at 21:50| Comment(0) | 日記

2025年10月19日

DCCTを使った電流プローブ2

シャント抵抗の両端をオシロスコープで確認した時にスイッチング電源のノイズが22mVppほど
ありましたのでちょっと対策。

まずはモハラジオで使っていたコイルを使用したサーチコイルでスイッチングノイズを確認
1.png

2.png



見えます・・・見えます・・・スイッチング周波数は510kHzくらいでしょうか。
DS1Z_QuickPrint49.png

        ーサーチコイルの波形ー

さて、ノイズ対策といっても、シャント抵抗の両端に0.1uFのフィルムコンデンサを追加しただけ。

3.png
     ー写真の右上に0.1uFを取り付けー

■Before
DS1Z_QuickPrint50.png

■after
DS1Z_QuickPrint51.png

15mvp-p くらいになったでしょうか。

posted by あやの at 15:06| Comment(3) | 日記

2025年10月13日

DCCTを使った電流プローブを自作

■LEM製の電流センサ LA55P
以前入手した、ホール素子を使用した電流センサを持っていましたので電流プローブを作ってみました。

■どういうセンサ?
2000:1の電流センサでは、一次側に流れる電流の1/2000の電流が二次側に出力されます。
たとえば、一次側に50Aが流れる場合、二次側には25mAが流れます。
この25mAを200Ωのシャント抵抗で検出すると、5Vの電圧として観測できます。
なお、本センサの動作には±12Vの電源が必要です。

■部品選定
・±12V電源
 COSELのオンボード電源VAA512 2個が安く売っていたので購入。
   この電源は2個直列接続することができますので、±12V電源を作ることができます。
・シャント抵抗
 Aliexpress でBWL 200Ωを購入。無誘導抵抗0.1%らしい。

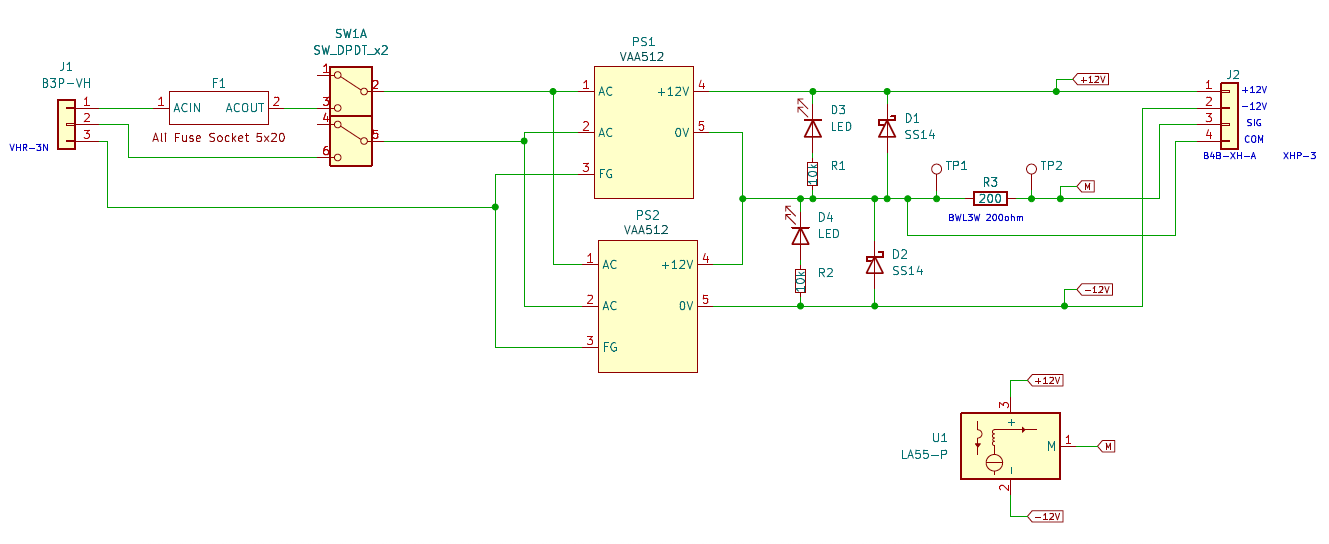
■回路図
sc.png
ボード電源 VAA512 は、AC100V入力なので、AC100V入力端子はVHR-3Nを使用します。
ヒューズ搭載。5x20mm
+12Vと-12V電源用のLEDを付けましたが、アノードとカソードの方向を待ちがえてました
J2のコネクタに±12Vを出したのはなんだっけな。

■プリント基板
100均一のケースに入れられる大きさ65mm x 95mmの大きさに設定
シャント抵抗が縦に入らなかったので、130degに設定。
AC100V HとNのクリアランスが0.2mmにしていたので、1mmは欲しい。
スクリーンショット 2025-09-21 8.16.23.png

■完成
スクリーンショット 2025-10-13 22.27.17.png

スクリーンショット 2025-10-13 22.27.27.png

スクリーンショット 2025-10-13 22.27.36.png
スイッチングノイズがシャント抵抗に見えているのが気になったので、
1uFほどのセラミックコンデンサを電源端子間に追加(気休め程度)
AC100VのHとNの距離が近いのでパターンを削っています。
スクリーンショット 2025-10-13 22.27.43.png

■使ってみた
DCCTの中心部に測定したい電線を通します。
シャント抵抗にオシロスコープのプローブを接続して観測します。
スクリーンショット 2025-10-13 22.31.24.png




■まとめ
初めてのAC100Vを使用した基板を作った。パターン間隔を見落としていた。
シャント抵抗をオシロで観察するとノイズの帯が目立つので今後フィルムコンデンサを追加して様子をみたい。
posted by あやの at 22:59| Comment(0) | 日記